附录三
针对年轻子女自助的实践建议

与哀伤共处  作者:李昀鋆

一、写在开始之前

以下是特别为在青少年期和成年初期经历父母离世,此时仍然处于成人初显期的年轻子女而写的。它并不是希望帮助你们疗愈丧亲,不再感受到哀伤。请记住,哀伤不是病,它不需要被疗愈;哀伤是爱,是我们想要继续爱她/他,即使她/他已经离开了这个世界。所以请不要因为读到这篇建议而感到愧疚,你并没有背叛她/他。它只是希望帮助你更了解你的哀伤,了解你和逝去亲人的感情,学会如何与哀伤共处,以及学会在一个没有她/他的世界里继续活下去。

经历父母的死亡会强烈冲击我们生命的方方面面,造成全方位的失序,包括影响我们在日常生活里情绪的稳定,影响我们如何看待这个世界、如何审视和身边人的关系,以及影响我们如何理解生命的意义。

与哀伤共处

年轻子女的哀伤可能和其他类型的哀伤不一样(譬如配偶离世的哀伤、子女离世的哀伤),不过如果你经历了亲友的离世(也包括宠物的离世),也可以阅读。因为经历他者的死亡,所受到的冲击有其共通之处。

选择开始了解死亡、丧亲与哀伤需要勇气。谢谢你的信任,愿意让我们陪你走一段路。请根据自己的节奏来阅读,不需要勉强自己一下子经历太多。也请记住,你不是一个人,即使我们可能并没有见过面,但我们都在孤独地爱着一个人,并执着地为她/他哀伤着。

二、我们的哀伤在情绪上会有什么反应?

父母离世会强烈冲击着我们,分崩离析地拆毁着我们的内/外在世界,不论我们的父母是因长期生病,还是因突发性疾病而离世,不论是因暴力而意外离世,还是选择了自杀。我们的哀伤因此是“事出有因”的,并不是病态、奇怪,甚至疯狂的个人反应。所以,请记住:

1.你所感觉到的都是正常的,你的哀伤是对失去至亲的正常反应,因为她/他对你来说是不可替代的,失去了她/他让你很痛苦。

2.如果你所体验到的哀伤与以下内容不同时,请不要怀疑自己是否“正常”。每一个人的哀伤都是独一无二的。

3.我们的哀伤是隐藏的,几乎所有人在很多年里都不曾将这份哀伤告诉过任何人。

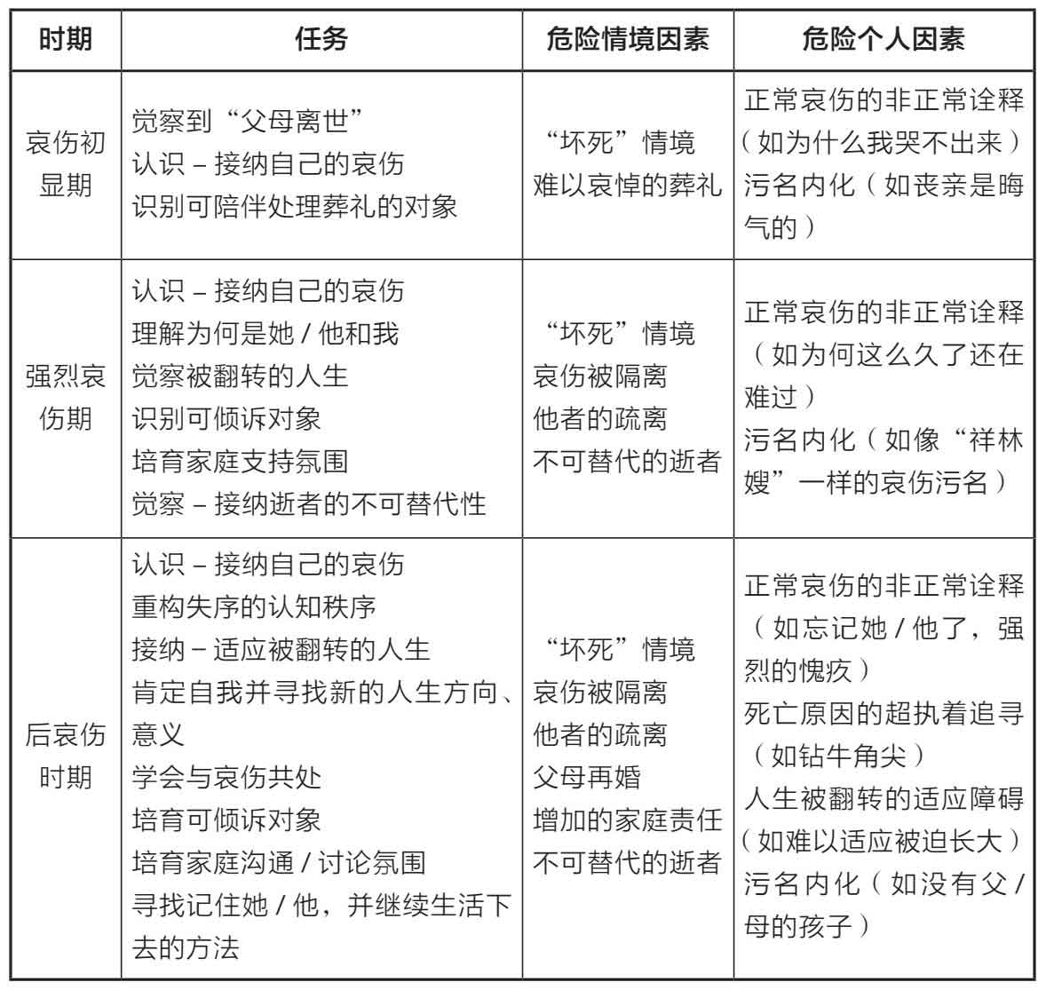
如果用比喻来说明的话,我们的哀伤就像计算器运算中的循环代码,虽然只出现一次,但会连续运行,大致包括以下三个时期:

与哀伤共处

我们的哀伤有着延迟开始的特征。从父母临终到葬礼结束的哀伤初显期,类似于崩溃的反应并不会立刻出现,我们更多是在消化父母过世的消息并进行葬礼。哀伤初始循环的开始,也就是强烈哀伤期,可能要等到葬礼结束过了一个多月后。这一时期,哀伤反应集中爆发,我们开始体验情绪失控,其中既包括与抑郁症类似的反应,也包括与丧亲有关的特定反应。当初始循环结束后,我们会进入哀伤的连续循环,也就是后哀伤时期,这一时期的哀伤强度可能更加平缓,出现频率也没有那么密集。然而因为我们不可能放下她/他,也因各种环境的刺激,这份哀伤不会结束,而会无限循环。以下是一些我们常见的哀伤反应:

与哀伤共处

在情绪上,你可以尝试的与哀伤共处的技巧可以有:

1.如果情况允许,当这些哀伤情绪出现时,可以用清晰的概念称呼它,譬如“我感到自责”,而不是宽泛地说“我很难过”,让大脑去认识这份哀伤,并尝试了解它会出现的原因。

2.再次提醒自己,无论此刻的哀伤情绪是怎样的,这都是正常的。请允许自己哀伤,尽可能慢慢地学会接纳它成为接下来生命的一部分。

3.不知道(也不愿意)将丧亲和哀伤告诉别人,是再正常不过的现象。许多人在很多年里都从未和别人说起过。如果有一天你想要和别人倾诉了,请记住,什么时候开始都不算晚,而且你可以不用一个人面对哀伤,你能够获得支持。

三、我们的哀伤在认知上会有什么反应?

经历了父母离世时,无论导致父母离开的死因具体为何,是疾病、意外,还是自杀,我们都想不通这件事情怎么就发生在她/他和我们自己身上了,不明白为什么上天这么不公平,对我们这么残忍。因此,我们会花费大量的时间和精力思考为什么她/他会过世,为什么人世间会有苦难。所以,请记住:

你脑子里所有的想法都是正常的,它们是你哀伤的一部分,是你对失去至亲的正常反应。

为什么我们会如此执着地试图想通?因为父母的离世是我们第一次真正经历的死亡体验,会给我们造成认知上的强烈失序。在此之前,我们在潜意识里相信这个世界是安全、公正、可预测的,和她/他还会有更多时间相处(尤其是还有很多机会尽孝)。我们还很年轻,本不应该这么早经历父母离世;对于她/他来说,这亦是英年早逝。因此,这个出乎预料的、压倒性的丧亲经验撕裂了我们的内在世界,动摇了我们对于世界最基本的假设。我们体验到了走投无路的恐惧,我们对于世界的基本信任已经被撕裂了,内在和外在世界突然间同时变得陌生并充满威胁。以下是一些我们试图应对认知上的失序时会有的经历。

与哀伤共处

然而不论我们再怎么努力,很多苦难之所以“苦”,正是因为“无解”。当我们经历过重构失败,却始终无法找到那个“为什么”的答案。为了继续活下去(可能是多年后),我们可以尝试以下方式,将这些想不通(暂时)封存起来。

与哀伤共处

在认知上,你可以尝试与哀伤共处的技巧可以有:

1.再次提醒自己,无论此刻脑子里有什么样的想法,这都是正常的。

2.请允许自己想不通、不接受。你有权利去寻找一个解释,尽可能慢慢地学会接纳这些想法和疑问成为接下来生命的一部分。

3.请记住,所经历的一切既不是因为你犯了错,也不是你的父母犯了错。也请记住,所经历的一切对你来说很不公平,对于你的父母来说也是不公平的。

4.但是“为什么”这一关于苦难的问题对于人类来说,是奥秘。可被验证的答案几乎都不能说服我们,可能具有说服力的答案几乎都不可验证,几乎都会指向宗教信仰。

5.当你觉察到自己陷入钻牛角尖的死循环时,可以试试前面提到的暂时封存想不通的方法。虽然这么说很不公平,但的确只有我们自己需要对接下来的人生负责了。

6.不知道(也不愿意)将内心疑问告诉别人,是再正常不过的现象,尤其我们从来没有被教导过如何与别人讨论死亡、苦难这类话题。如果有一天你想要和别人聊聊了,请记住,什么时候开始都不算晚,而且你可以不用一个人面对苦难,你能够获得支持。

四、我们的哀伤在认同上会有什么改变?

父母过世所造成的影响从来不是圈定在一段时间范围之内的,而是会带来永久性的影响。尤其是对于我们来说,寻找生命的意义和目的本就是我们青少年期和成年初期核心的身份发展任务。但此时我们却不得不经历她/他的死亡、痛苦而隐秘的哀伤情绪、孤独而挣扎的认知重建,这些因素的交织混合真实地翻转着我们的身份认同和人生走向。不过,请记住:

1.所发生的一切既不是因为你犯了错,也不是你的父母犯了错。

2.你所感觉到的情绪、脑子里的所有想法都是正常的,是失去至亲的正常反应。

3.丧亲可能会给我们带来永久且不可逆的改变。

为什么我们的身份认同会受到父母离世的影响?身份形成的核心其实在于我们试图寻找到“我是谁”这一问题的回答。而她/他的死亡直接、毫不留情地让我们变成了“没有父/母的孩子”。同时,她/他的死也是我们有生以来第一次那么近距离地经历死亡,开始觉察到自己的死亡,强烈冲击着我们原本相信的生命意义。同时这些认同上的转变亦会改变我们真实的人生选择,甚至直接扭转了我们的成长轨迹。以下是一些我们曾经经历过的认同上的改变:

与哀伤共处

与哀伤共处

在认同上,你可以尝试的与哀伤共处的技巧有:

1.你所感觉到的情绪、脑子里的所有想法都是正常的,是失去至亲的正常反应,尽可能慢慢地学会接纳它们成为接下来生命的一部分。

2.请记住,你正在经历的一切既不是因为你犯了错,也不是你的父母犯了错。它对你和父母来说都是不公平的。

3.但也请记住,只有你才能照顾好你自己。也只有你能找到记住她/他并尽可能幸福地继续生活下去的方法。

4.要适应这段被翻转的人生历程是很辛苦的。请允许自己停下来休息,也允许自己崩溃。

5.不知道(也不愿意)将丧亲和哀伤告诉别人,是再正常不过的现象。许多人在很多年里都从未和别人说起过。如果有一天你想要和别人倾诉了,请记住,什么时候开始都不算晚,而且你可以不用一个人面对哀伤,你能够获得支持。

五、总的来说,我们可以怎么做?

总的来说,我们如何与哀伤共处,并不是由她/他的死亡这一件事情单独地、永久地决定:葬礼上发生的糟心事、家人假装这件事情从来没有发生过的表现、朋友在我们倾诉哀伤时的尴尬反应、后来另一位父母的再婚,以及我们不断被看作“单亲家庭的孩子”,等等,之后这一系列实际生活中发生的事情,会把我们的哀伤推向一个更加难以承受的境况。因此概括来说,以下是我们在与哀伤共处时可以关注的要点:

与哀伤共处

六、来自同路人的建议

以下的自助建议,来自参与本研究的44位年轻子女中的一些人,希望能让你真正感受到在学习与哀伤共处的这条路上,你并不是一个人(即使我们此刻未必彼此相识)。

Hi,亲爱的×××(参加本研究的年轻子女的名字):

疫情暴发之后,我们习以为常的世界好像又一次被“攻破”了:口罩仿佛变成了我们的第二层皮肤,与人保持距离成为礼貌且必要,而丧亲与哀伤大规模入侵到更多人的生活里。我最近在看很多类似性侵犯幸存者自助手册之类的东西,也读到过一些有关丧亲者的建议,但是读起来却觉得很有距离。如果将这些手册送到当时的我手上,我应该不会打开吧(或者也可能读完后会觉得愤怒)。所以我在思考,真正能够让丧亲者得到安慰的话究竟是什么?

或许最根本的是,写的人真的懂我经历了什么;也或许比起自助手册,互助手册更能带来安慰吧。

所以拜托你一件事情,如果你愿意的话,能否为跟我们经历了类似丧失的年轻人写一段话呢?可以从你的感受出发,告诉他们这份哀伤是什么样子的;也可以是有哪些方法你觉得可能是有效的,能够让他们舒服一点,能够找到一个和哀伤很好相处的方法(?)。总之任何内容都可以。

愿你平安,与你拥抱!

---来自昀鋆

孙小姐,我的第3位研究参与者,父亲12年前因意外而离世

曾经的你(孙父)阳光、顾家又爱运动,足球、漂流、攀岩、散打、骑行样样在行,照顾好父母和妻儿,守着我写作业,陪着我踢球骑独轮车,在家族里也是能拍板、让人安心的男人。但从你离世的那一刻起,你变成了一个坏人,给所有人带去的是痛苦。所有人为了你撕心裂肺、痛苦不已。你成了一个痛苦的符号,所有人提起你都是痛苦又同情。这样的你,不很令人厌烦吗?

所以,我选择不去想你。可是,亲爱的你,三十九年给世界带来的快乐和幸福,因为你非自愿地离开人世而被全盘否定或消失殆尽,这样真的公平吗?没有人不想好好活着,幸福生活。如果能跳出“我永远失去这个你”的痛苦死循环,会发现其实快乐和鲜活的回忆太多。死亡的力量太强大,黑暗笼罩过,但爱的力量可以让我有能力选择记住和你在一起的快乐时光,历久弥新。

我们不能因为最亲爱的人离开,就让他们变成痛苦的符号。我们要有勇气去想起他们,想起他们真的给我们带来过很多幸福和快乐。

如果因为他们的离世就让他们成为完全痛苦的符号,对于他们来说也是很不公平的,因为他们根本就不想给人带来痛苦。

我们不能因为失去的悲伤而否认他们曾给过我们巨大的幸福,这种幸福感是真实的,而且会一直陪伴着我们。

李女士,我的第4位研究参与者,母亲3年前因担心自己身患重病,给家庭带来重大经济负担而选择自杀

我觉得倾诉是必需的,如果全部都压在心里,真的会受不了的。找最亲近、最善解人意的朋友去诉说。你的朋友也许会张开双臂拥抱你,给你力量。如果你不想说,或者有其他顾虑,也可以试着写下自己的感受,说给自己听。相信我,写下来真的有用。

后来我有朋友丧父,他发短信跟我说:我现在明白了你那时候的感受。看吧,悲伤是黑暗中的点点荧光,我们照见了彼此。

《年轻子女的叙说》中的28个真相,看到泪流。我重温了自己的感受,似乎也终于能理解其他亲人那时的感受。葬礼时我弟弟全程“扑克脸”;后来妈妈去世三周年那天,他哭得很惨,有人欣慰地说:他对他妈妈还是有感情的。外人自以为是地揣度我们的感受,甚至评价说“这太不善良了”,我当时听到的时候心想:可快闭嘴吧你!

郑小姐,我的第7位研究参与者,母亲3年前因海难去世

今年是妈妈去世的第六年[郑小姐写下这段话的时间是2020年,而由于本书所有的时间记载均以我与年轻子女开始哀伤对话的时间为基准,譬如我和郑小姐进行第一次对话的时间是2017年11月8日,因此当时她的母亲过世时间为3年(全文同)。],我已经不再害怕去回忆与她相处的时光,也不会一想起她就崩溃痛哭。我可以笑着翻看她的照片,听我保存在手机里的微信语音条,仿佛她就在身边。但是,我时常会做一个梦,梦里我不停地跑,穿过形形色色的建筑和嘈杂的人群,追逐一个若隐若现的影子。我永远都追不上那个影子。就在前几天,我看清了,那个影子,是妈妈。

王先生,我的第8位研究参与者,父亲4年前心源性猝死

很高兴收到你的信息,知你安好,甚是开心。

哀伤也是一种体验,能更好地探知自己,万物皆有裂痕,那是光进来的地方,大成若缺亦是如此。的确是哀伤让我思考去探究自己,哀伤更像是个转换点。是的,并不是学术的文字,还是体会过后才知道,有些看似缥缈的确实是真知灼见。可以说,没有哀伤作为转换的动力,就不会让我继续前进到现在,而且以后会持续前进,内心的力量源于哀伤的转换,在不断探知自己的过程中不断供能。

陈小姐,我的第10位研究参与者,父亲2年前因肺癌去世

你好,和我有一样经历的朋友。

我想了一天多,要怎么挑起这个关于哀伤的话题,因为“主动谈论爸爸离开的事”在我身上几乎是没有发生过的,起初是刻意逃避,后来是逐渐习惯,再后来是我以为自己恢复正常生活节奏,应该没什么机会再因为这件事有强烈反应了。

事实如此吗?也不是。在地铁上,在街边,在火车站……看到身形或者气质像爸爸的人,我都会忍不住鼻酸。我想,即使爸爸依旧不会赚钱不爱攒钱,头发花白,被岁月摧残成了小老头……但只要他人还在,我还有机会被他爱,也能爱他,我该多幸福啊,我什么都愿意付出。

是的,我很想他,想念一不小心就会爆发,不知道什么时候就突然“开闸泄洪”。我一边提防着在人前失态,一边期盼着这样的“强烈反应”,因为它告诉我自己,我仍然记着爸爸,我没有遗失关于他的这点记忆。我甚至还想把关于爸爸的事在遥远的将来讲给我的孩子听,企图把“这个世界上来过一个瘦瘦高高、脾气超好的帅气爸爸”这件事,“冷冻保鲜”几十年,甚至一百年。

我知道这没有什么实际意义,也无意用这样的方式表现我的孝顺,我不想让任何人看见或知道,而是单纯地想让心里这个假象多逗留一点时间。我不太需要旁人的安慰(因为我也不知道什么样的安慰对我有用),我想要保持哀伤,心里的痛楚让我感受到“爸爸好像还在”。我不知道你是不是也这么想,请原谅我以己度人,所以我不打算给你什么安慰的话。

希望你能拥有强大的记忆力,不会让时光带走你心里的那个人影。

希望你内心柔软,不必时刻坚强,有可以倾诉可以陪伴的家人,带着逝去亲人的影子平和度日。

祝好!

朱小姐,我的第17位研究参与者,父亲5年前在打篮球时突然倒地离世

Hi ~不好意思这么久才回复你,只是真的没有想出来怎么写会比较好,可能最近语言匮乏不知道如何表达,又或者是其他原因……那我就简单说一下自己的感受吧,有几个感受我就分开写了,感觉连不到一起。

年轻子女的哀伤是什么样的呢?这份哀伤发生得太早,后来我意识到,我的青春期和妈妈的更年期一起崩塌了,然后我们就在那片废墟里哭喊,但废墟里空无一人。这样哭了很久很久以后,带着那样的感受和回忆,去“好好地”认识了这个世界,在废墟上重建自己。所以哀伤没有消失,它就是在那里,后来被我们在上面堆积了很多东西,所以它抽不掉,也消失不了。

我后来想起来,丧亲那年的记忆竟然消失了。当我回忆那一年我是怎么度过的,竟然没有一点印象,感觉记忆里只是一段黑色,没有其他的感受和体会;但是第二年的记忆和痛苦都完好无损,丧亲时的每一件事也历历在目,只是单纯地忘记了那一年的自己如何去上学,上课的时候状态怎么样之类,就是跳过了那一年,只有第二年的记忆。这一点也不奇怪,因为太痛了,所以我的大脑把它用黑色的胶带遮住了。但在那之后,我还是很痛苦很绝望,所以根本想不出到底有什么好的办法来应对它。我的感受只有:没有办法应对它。在绝望、崩溃了太久之后,生活中的其他事情慢慢占据了主导位置,我才缓缓放开了痛苦,但没有放开回忆。

还有,你写的这个,我并不想修改,我们的故事是你看到了所有的我们才写的,如果我改了,我觉得有点不合适。所以,你写得已经很好啦,祝论文顺利~

秦小姐,我的第18位研究参与者,父亲14年前因为肺癌脑转移去世

如果你选择不想活下去,我理解你并尊重你的决定,但是请做好足够的准备。

如果你选择痛苦地活下去,我愿意随时给你一个拥抱。

如果你选择与这个世界冷漠相待,我也不会批判你。

总之,My love for you is totally unconditional !

何小姐,我的第21位研究参与者,母亲3年前因为突发心梗去世

我害怕“天堂”“另一个世界”“有神论”这些概念,它们只是人类用来自我安慰而凭空捏造的“词汇”。因为如果这个世界真的只是这个世界,人死了就会消失,那么我的心就有如凌迟般痛苦。痛苦于我永远无法见到我的母亲,永别这个词会真真切切地发生在我和我此生最爱的人之间;痛苦于人生竟然如此没有意义,都会死,都会消失,都会被遗忘,那活着是为了什么?

孔小姐,我的第25位研究参与者,父亲6年前突发心梗去世

你好,抱歉因为工作太忙,现在才有心情安安静静写点东西。以下内容是看了你的分享后引发的一些感触,可能有些杂乱无章,但是能体现我的很多真实想法。

关于能够与哀伤相处的好方法,我想了很久,感到很难用一两句话来描述。但我可以与你分享一个我觉得被治愈的时刻,尽管这种治愈中可能仍然弥漫着哀伤:在经历丧亲后不久,我父亲的一位同事热心帮忙,开车带我和母亲去办理各种杂事。这家人与我们早已相熟,特别是他们的女儿,从儿时起就一直和我玩在一起,只是后来我去了外地上学,两人的联系就渐渐淡了。再次见面,没想到是在这样的情境下,那时候我还处在大脑空白的状态,没有太多“悲伤”的感情,直到见到这位女孩,听说她得知我父亲去世后竟突然流下了眼泪,说:“××(孔小姐的名字)没有爸爸了。”那一瞬间我非常震动,多年不见,在大多数人都对此事讳莫如深或是婉言开解的时候,只有她把我的悲伤当作自己的悲伤——尽管很多人都说“没有人能体会我那时的悲伤”,但那一刻我觉得她确实体会到了,甚至比我更加悲伤,而且不加掩饰地说了出来,这是我第一次有了被治愈的感觉。可能就是这种单纯又直率的善意,让我觉得人间值得吧。

关于哀伤的真相,我想只要是经历过的人,大概从未停止过思考,譬如:为什么是我?这对我来说意味着什么?我从此之后会永远生活在这种痛彻心扉或是哀伤弥漫的状态中吗?我该以何种姿态面对这段经历?是感激还是怨恨,还是装作坚强或平静,让自己学着与它共处?直到现在,我还会经常被这些问题缠绕,有些问题我已经思考出了结果,有些也许永远没有答案,但思考是一种原动力,它让我们在任何境遇中都可以带着未解的疑惑和探索的愿望继续生活。

为什么是我?也许这个问题可以从宗教中找到一些答案。作为一个唯物主义者,尽管情感上难以平静地接受,但我思前想后,觉得或许这终究是一种概率性事件。有时候人们容易自我感动,用苦难或幸运的经历来说服自己是“特别的”,可这在现实中似乎缺乏证据,就我的经验而言,生老病死不会因为你是什么人而故意打击或是避开你。之前看过张楚的一个采访,他说自己有一个很天才的朋友去世了,大家听后很唏嘘,还推测他突然死亡的种种可能,例如天妒英才或者给他的死赋予一些其他意义,总之就是认为一个有才华之人的死不应该是那么偶然。但他觉得,一个人为什么不能偶然地死去呢?为什么连死亡都必须有一个正确性?当然,在内心深处我们明白,那个人对我们而言是独一无二的存在,我们不愿意就此忘记一个如此重要的人,所以赋予死亡以深刻的意义,希望他/她能够永远留存在我们心里——当然,这是个人的视角,从命运的角度来看,死亡就那样发生了,每个人都有一定概率在某个时期遭遇一些事,有些人没有遭遇,有些人恰好遭遇了,就像周云蓬说的:“我和命运是朋友,君子之交淡如水,我们形影相吊又若即若离,它干它的,我干我的,不过是相逢一笑泯恩仇罢了。”现在的我似乎也更倾向于这种结论。

亲人的死亡对我们而言意味着什么?毫无疑问,这是一件影响人生甚至是毁灭性的大事,因为那个人和那个位置永久地丧失了,我们永远失去了一个最重要的人,而且没有任何人可以替代或弥补这个位置,就像心口上永远地缺了一个洞。当然,死亡这件事早晚会发生,但如果发生得太早,就会使我们过早感受到一些本不必要的悲伤,丧失掉一些本不该失去的快乐。所以,我不认为自己会感激这样一种经历,也觉得这显然不是一件好事,但这段经历确实给我带来一些直击灵魂的拷问。欧文·亚隆曾说过,咨询者所有的问题和焦虑,在逐步深入讨论后,最终都会落在生与死的问题上,这和哈姆雷特的台词竟然不谋而合了,可见生存与死亡大概真的是人类最根本的问题吧。我从前不是很理解,但经历丧亲后,的确会经常拷问自己,比如从死亡反推自己活着的意义、身边每个人和我的关系、哪些事是我真正在意的、哪些事其实没有那么重要之类的。这种拷问很严肃、不快乐,但未必没有价值,因为拷问后的经验梳理可能会帮助你更从容地面对今后人生中的不幸事件,也可能让你放下顾虑,重新去面对和追求生命中最重要的东西——当然,我用了“可能”二字,毕竟人生可能会因为某些逆境而变得更好,也可能会因此变得更糟,这在一定程度上取决于我们看待和处理它的方式。

这就又回到了最初的问题:我们该如何与哀伤相处?大多数时候,人们早晚会接受哀伤这一事实,但我们难以评估它对今后的人生会产生怎样的影响,这才是问题所在——有的人可能逐渐化解了这种哀伤,以倍加珍惜的态度面对余下的人生;有的人可能最初还很平静,却在未来的某天遭遇重大挫折后彻底崩溃。这就是生命的真相,不是“变好”或“变坏”,而是永恒的“未知”。但有一点是可以确认的,那就是我们的心境不再与从前相同了,心仿佛会永远沉浸在一种淡淡的哀伤里,那是一种无法愈合的情绪,即便今后再开心快乐,你也永远不会忘记这种感受。有的人可以为自己寻到一个合理化的自洽逻辑,譬如我曾见过一个十几岁时失去母亲的女孩,她因一直信仰基督教,觉得母亲去世后一定去了天国,去了更好的地方,所以并没表现出太多悲伤,甚至没有在人前掉过眼泪。听起来可能有点令人怀疑,但她看上去是发自内心地对此坚信不疑,因而并不感到很悲伤,也许这是一种还算不错的应对方式。但我似乎对每一种自洽逻辑都充满怀疑,我怀疑这些逻辑在刻意忽略一些事实或感受,以达到使自己不那么悲伤的目的;这或许有效,但我并不想抹去那些特定的事实或感受——说到这里,我又想起了欧文·亚隆另一本书的书名:《直视骄阳》,我想我和哀伤相处的方式只剩下正视它、直面它(听上去像是某种正念疗法),它可能是始终伴随的失落、突如其来的难过,也可能是温暖的回忆、童年的快乐。不论如何,我希望能够最大限度保留这些记忆最原本的样子,而不惧怕哀伤给我带来的负面情绪或是困惑负担,因为我觉得人的内心深处自会生长出力量,直面丧亲的哀伤、诚实对待自己的经历和感受的过程,就是我们不断澄清“我”是谁,真正接纳真实自我的过程。只要生命不停止,我们的生长就不会停止,而这是一件有点令人期待的事,毕竟现代社会里的生活压力很多,对普通人来讲,工作、健康、房价、恋爱、婚姻、生育中的任何一件都随时可能让人陷入焦虑,我也不例外。有天翻起中学读物,看到孔子说颜回“一箪食,一瓢饮,在陋巷,人不堪其忧,回也不改其乐”,我简直要为这种纯粹的豁达流下泪来。或许儒家文化在揭示人与社会的关系上其实无比深奥,只是我小时候总是用太浅薄的方式去理解它。我相信我们也会一点一点理解自己的哀伤,就像你的这项研究,记住曾经那种“走不通”的感受,或许等到峰回路转的那天,你会以另一种形式收获新生。

就说到这里啦,希望你不会觉得我思维太跳脱~如有帮助,你可以将其中的任何内容用于你的研究中,或者也可以只把它当作一次普通的交流,希望你的论文进展顺利!

严先生,我的第27位研究参与者,父亲6年前因脑梗突然去世

下面是我对年轻人说的话。

父亲去世已经8年了,我经历了大学入学至毕业,工作,以及去美国读博士。虽然已经走出悲伤,但也意识到它对自己精神世界的深刻影响。我一直在努力为学业奋斗,从中寻找安全感。但周边人的承诺——“等你大学/博士毕业,一切都会变好的”在很大程度上是个谎言,因为把自己隔离/压抑在学业中,不发掘生活,其实只会加深不安全感。

如何去发掘生活?

第一,人是感情生物,需要表达。我尝试过写日记、写诗、独自流泪、找心理医生等。

第二,体验生活,找寻自己的爱好。我尝试过爵士乐、健身、玻璃手工艺等。这些的确是很常见的做法,但是在极度悲伤/抑郁的精神状态下能够走出阴霾,尝试并坚持下去是一件不容易的事情,尤其是在保证学业/事业发展处于正轨的前提下。做这一切的努力,很大程度上是为了让自己在将来成为一个优秀的父亲。

七、写在最后的话

回到起初的问题:怎么样才算是很好地与哀伤共处呢?

这个问题的答案,或许和为什么我们要经历这些苦难一样,是无解的。所以我们并没有为你提供具体的实践建议(譬如感到哀伤的时候,就给她/他写信),这类技巧或许是有效的,但某种程度上却是把哀伤当成了一个病症,需要被缓解或治愈。不!哀伤就是爱,你爱一个人多久,就会哀伤多久。所以就像上文反复提到的,如何与哀伤共处,其实是认识哀伤的过程,认识并逐渐学会接纳你的哀伤在情绪上、认知上、认同上会产生什么样的变化;同时,我们也在这一过程中真正地认识自己、世界和人生。

总结来看,在与哀伤共处的过程中,请记住:

1.你所感觉到的都是正常的,你的哀伤是对失去至亲的正常反应,因为她/他对你来说是不可替代的,失去了她/他让你很痛苦。

2.请允许自己哀伤,逐渐学习接纳它成为接下来生命的一部分。

3.学习与哀伤共处很辛苦!请允许自己停下来休息,也允许自己崩溃。一定要照顾好自己!

4.不知道(也不愿意)将丧亲和哀伤告诉别人,是再正常不过的现象。许多人在很多年里都从未和别人说起过。如果有一天你想要和别人倾诉了,请记住,什么时候开始都不算晚,而且你可以不用一个人面对哀伤,你能够获得支持。

无论你和你的哀伤相处得怎么样,我们都爱你!!!(这里真的是我们)

上一章:附录二
网站所有作品均由网友搜集共同更新,仅供读者预览,如果喜欢请购买正版图书!如有侵犯版权,请来信告知,本站立即予以处理。
邮箱:yuedusg@foxmail.com
Copyright@2016-2026 文学吧